12月已经过半了,注安成绩最迟这月底也要公布了,那么在成绩公布时有哪些问题需要注意下呢?
考后审核问题
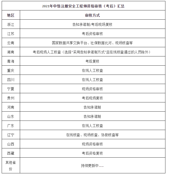
不得不说的就是资格审核的问题了,虽然是老生常谈,但依然有些考生因为这样那样的原因审核不通过,其中小优觉得最亏的就是未按时提交复核材料而被取消考试成绩。
因此小优整理了2021年注安考试需要进行资格审核的省份(未提及的省份,请考生以当地人事考试中心通知为准),再次提醒大家不要忘了这件事哦~

成绩查询的显示问题
有些首次考试的考生可能不太清楚成绩查询时显示“-1”、“-2”、“-4”是什么意思,小优在此梳理了一下:

成绩复核问题
有一些考生可能在及格线的边缘徘徊,就差那么一两分,十分的不甘心,于是就有了成绩复核的想法,那么成绩复核到底有没有用呢?
1、首先你得满足成绩复核的条件,不是所有人都可以想复核就复核的,如下图所示:

2、自己要清楚成绩复核只是由专门工作人员将各项小分重新累加,检查有否漏记、错记,不进行重新阅卷。
3、清楚了以上两点自己还有复核的想法的话,那么你就可以申请复核,虽然希望不大,但毕竟比绝望要好太多,万一锦鲤附体,运气爆棚那么你就可以提前拿证,不用再受考试的折磨了……
以上就是小优今天分享的内容了,预计12月24号了(注安考试后刚好两个月,还是周五),出成绩的可能性还是比较大的,希望明天能有一个好消息,也预祝大家都能顺利通过这次的考试!
1、本文内容及相关资源来源于网络,版权归版权方所有!本站原创内容版权归本站所有,请勿转载!发布者:笑笑考吧,转转请注明出处:https://xiaofangkb.com/4458.html
2、本文内容仅代表作者本人观点,不代表本网站立场,作者文责自负,本站资源仅供学习研究,请勿非法使用,否则后果自负!请下载后24小时内删除!
3、本文内容、文字、图片等,仅供参考使用,本站不对其安全性,正确性等作出保证。但本站会尽量审核会员发表的内容
4、如您认为本文内容侵犯了您的权益,请与我们联系!我们将在5个工作日内做出处理!本站保留全部修改、解释、更新本声明的权利